ESAs consult on Guidelines under the Markets in Crypto-Assets Regulation

  • News
  • 12 July 2024

The three European Supervisory Authorities (EBA, EIOPA and ESMA – the ESAs) today published a consultation paper on Guidelines under Markets in Crypto-assets Regulation (MiCAR), establishing templates for explanations and legal opinions regarding the classification of crypto-assets along with a standardised test to foster a common approach to classification.

To support market participants and supervisors in adopting a convergent approach to the classification of crypto-assets, the Guidelines propose a standardised test, as well as templates for explanations and legal opinions that provide descriptions of the regulatory classification of crypto-assets in the following cases:

  • Asset-referenced tokens (ARTs): The white paper for the issuance of ARTs, which contains comprehensive information about the crypto asset, must be accompanied by a legal opinion that explains the classification of the crypto asset – in particular, the fact it is not an EMT nor a crypto-asset that could be considered excluded from the scope of MiCAR
  • Crypto-assets that are not ARTs or EMTs under MiCAR: The white paper for the crypto-asset must be accompanied by an explanation of the classification of the crypto asset – in particular, the fact it is not an EMT, ART or crypto-asset excluded from the scope of MiCAR.

Next Steps

Comments to the consultation paper can be sent by clicking on the "send your comments" button on the  consultation page. The deadline for the submission of comments is 12 October 2024.

The ESAs will hold a virtual public hearing on the consultation paper on Monday 23 September 2024 from 10:00 to 12:00 CEST and invite interested stakeholders to register using this link by 19 September 2024 at 16:00 CEST. The dial-in details will be communicated in due course to those who have registered for the meeting.

All contributions received will be published following the end of the consultation, unless requested otherwise.

Legal basis and background

The draft Guidelines have been developed in accordance with Article 97(1) of the Regulation on Markets in Crypto-assets (MiCAR) (Regulation (EU) 2023/1114) which requires the ESAs, by 30 December 2024, to jointly issue Guidelines in accordance with Article 16 of the ESA Founding Regulations (Regulation (EU) No 1093/2010, Regulation 1094/2010, Regulation 1095/2010) to specify the content and form of the explanation accompanying the crypto-asset white paper referred to in Article 8(4), and the legal opinions on the qualification of asset-referenced tokens (ARTs) referred to in Article 17(1), point (b)(ii), and Article 18(2), point (e) of MiCAR. The Guidelines are required to include a template for the explanation and the opinion and a standardised test for the classification of crypto-assets. This is the only joint-ESA policy mandate under MiCAR.

MiCAR establishes regimes for regulating the issuance, offering to the public, and admission to trading of electronic money tokens (EMTs), asset-referenced tokens (ARTs), and other crypto-assets. The Regulation also establishes a framework for crypto-asset service provision.

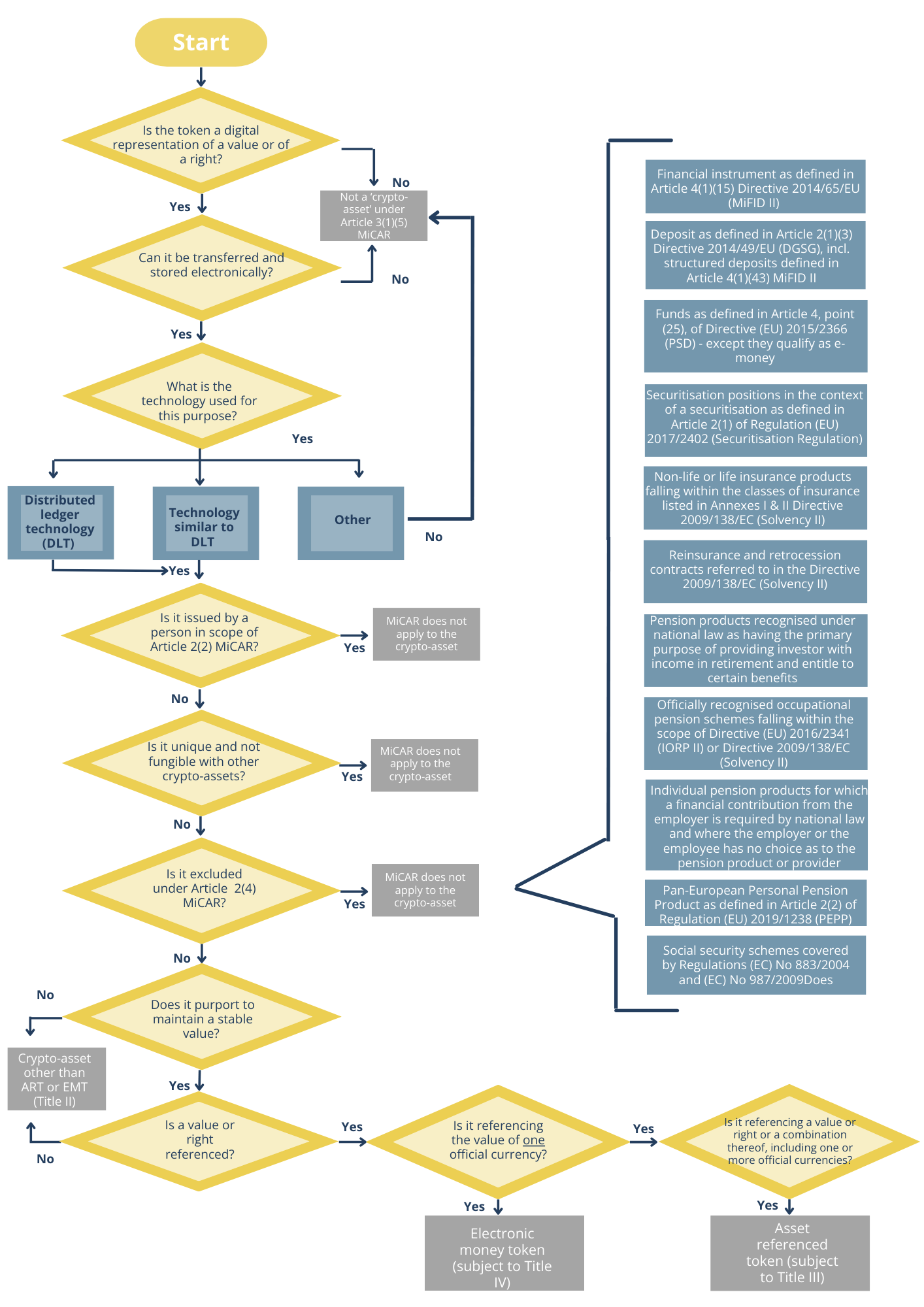
Flow chart - Art 97(1) MiCAR
Flow chart of the standardised test referred to in Article 97(1) of Regulation (EU) 2023/1114.

Documents

Consultation paper on draft ESAs Guidelines on Art 97 MiCAR

(938.77 KB - PDF)

Press contacts

Franca Rosa Congiu